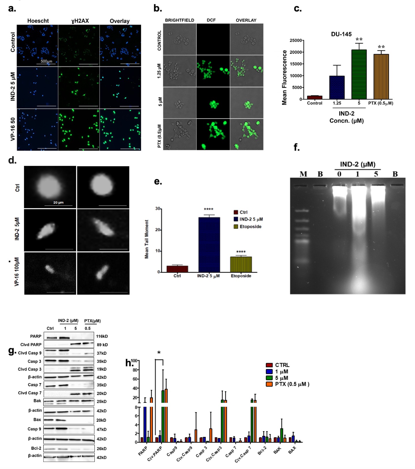
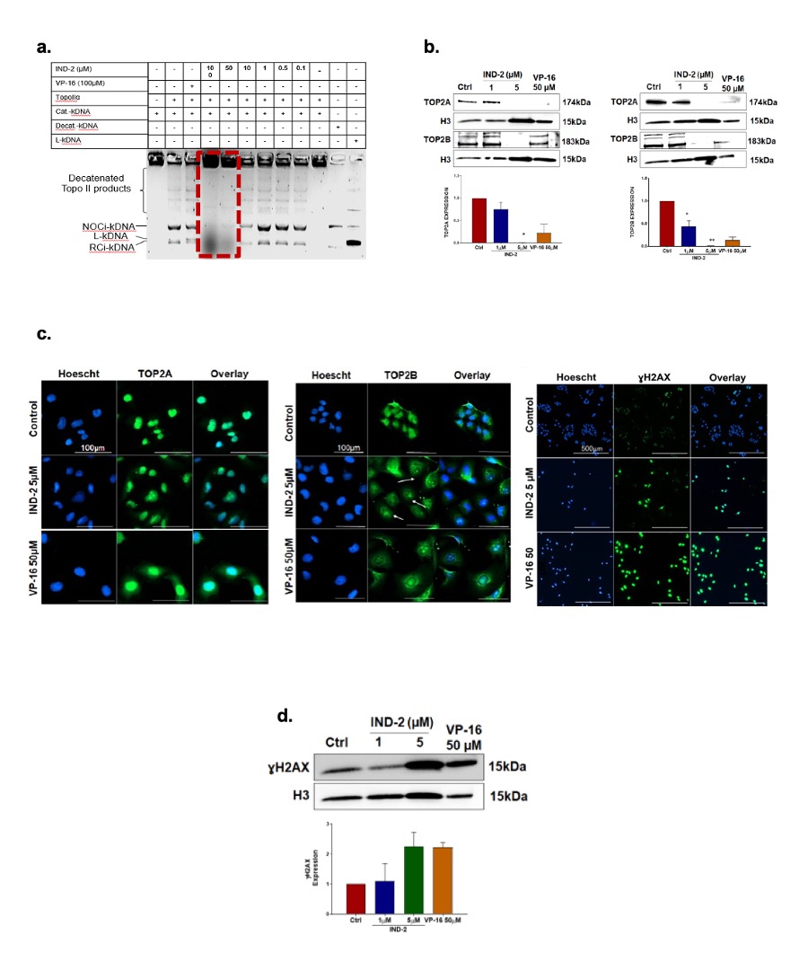
Discovery and Basic Research
Joyeeta T. Khan, BS
Graduate Assistant
University of Arkansas for Medical Sciences
LITTLE ROCK, Arkansas, United States
Joyeeta T. Khan, BS
Graduate Assistant
University of Arkansas for Medical Sciences
LITTLE ROCK, Arkansas, United States
Chandrabose Karthikeyan, Ph.D.
Associate staff Scientist
University of Arkansas for Medical Sciences
little rock, Arkansas, United States
R Jayachandra Babu Babu, PhD (he/him/his)
Professor
Auburn University
Auburn, Alabama, United States
Amit K. Tiwari, Ph.D. (he/him/his)
Professor
University of Arkansas for Medical Sciences
Little Rock, Arkansas, United States


