Preclinical, Clinical, and Translational Sciences
Ehab Mostafa Elzayat, Ph.D. (he/him/his)
Assistant Professor
King Saud University
Riyadh, Ar Riyad, Saudi Arabia
Ehab Mostafa Elzayat, Ph.D. (he/him/his)
Assistant Professor
King Saud University
Riyadh, Ar Riyad, Saudi Arabia
Mohammed Dahhas, Ph.D.
VP Assistant for Branches and Inspection
Saudi Food and Drug Authority
Riyadh, Ar Riyad, Saudi Arabia
Ahmed Habiba, BA
Chief Technical Officer
SWISO TECH Technology L.L.C
Riyadh, Ar Riyad, Saudi Arabia
Performance metrics comparison: Traditional vs. AI-assisted regulatory inspection systems
Comparison of the improved accuracy across the three tested AI modules between 1st and 2nd testing cycles showing model improvement after training
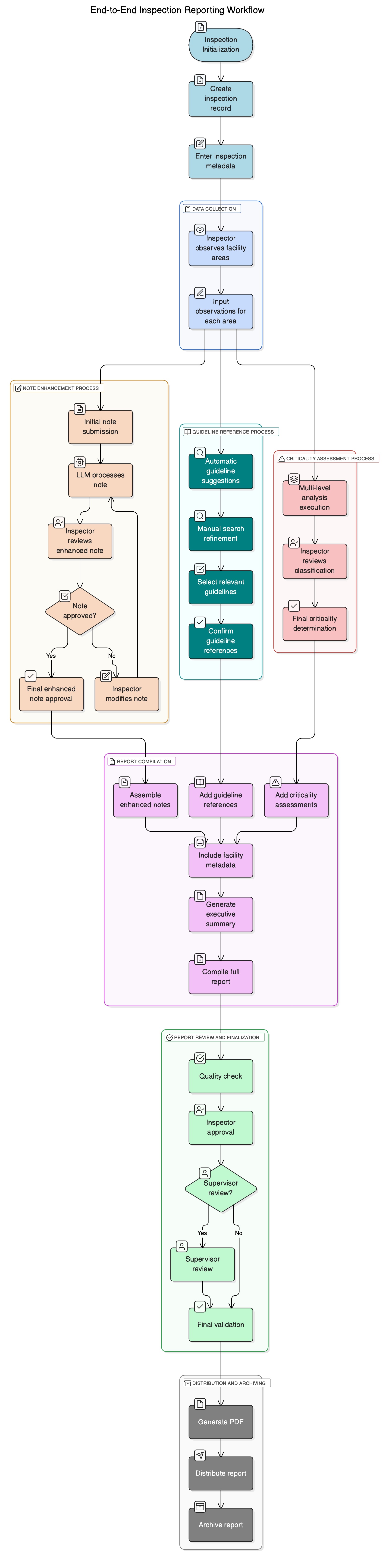
End-to-end inspection reporting workflow