Formulation and Delivery - Biomolecular
Marwa G. Elnaggar, PhD (she/her/hers)
Postdoc Research Associate
Purdue University
West Lafayette, Indiana, United States
Marwa G. Elnaggar, PhD (she/her/hers)
Postdoc Research Associate
Purdue University
West Lafayette, Indiana, United States
Hytham H. Gadalla, Ph.D. (he/him/his)
Post-graduate researcher
Purdue University
West Lafayette, Indiana, United States
Yoon Yeo, Ph.D.
Professor
Purdue University
W Lafayette, Indiana, United States
Fig.1. Albumin corona improves colloidal stability of Nanosac.
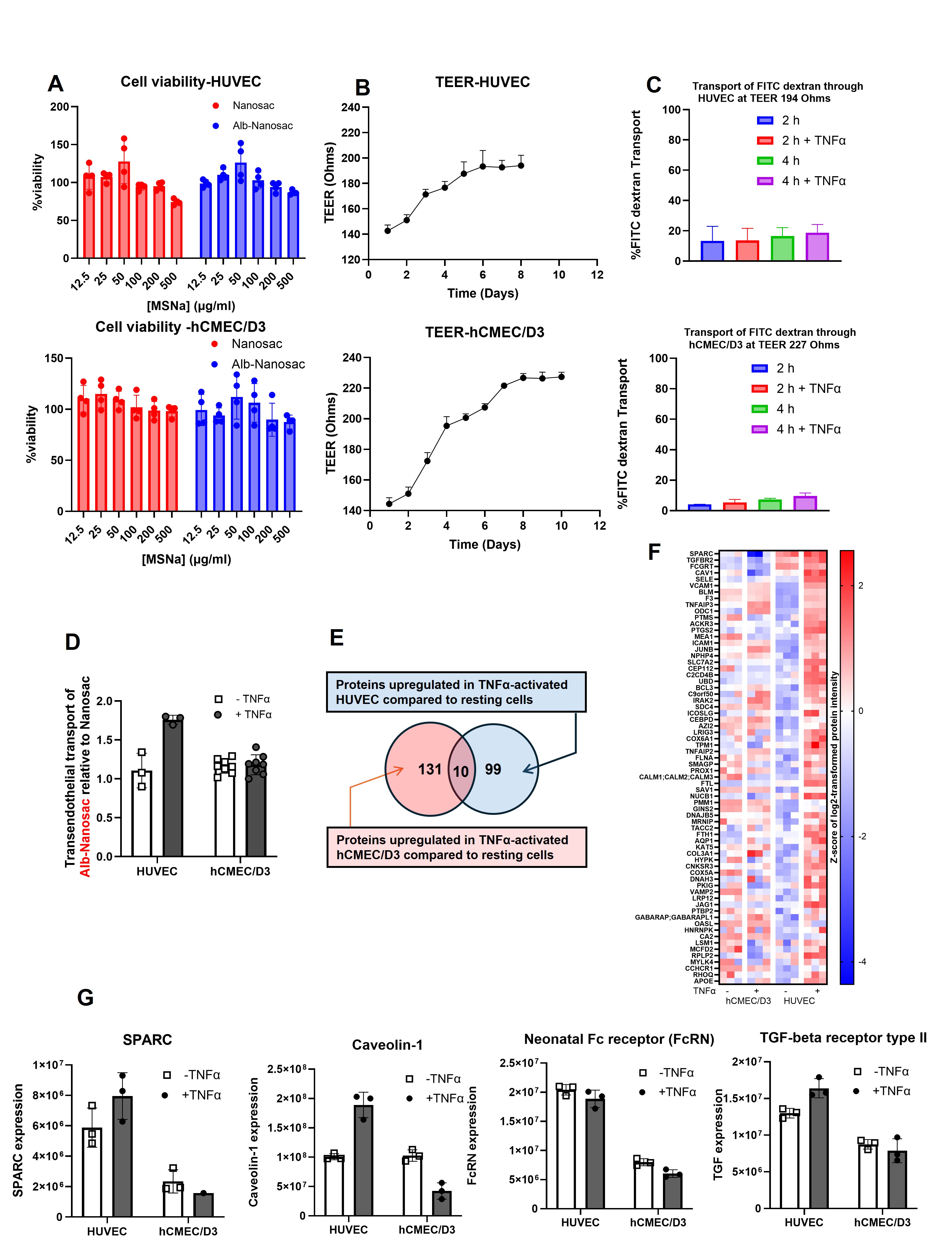
Fig.2. Transendothelial transport of Nanosac or Alb-Nanosac through endothelial cells.
Fig.3. Alb-Nanosac-mediated siPgp delivery to NCI/ADR-RES cells